FX4: Personal Governance Architecture
Overview
Liberation through deterministic constraint.
FX4 is a conceptual decision architecture that guides day-to-day choices by a deterministic, rule-based evaluation loop. As if you were a predictable, well-behaved system instead of a sleep-deprived, erratic and emotional sack of skin.
It is not a productivity tool, a habit tracker, or a rigid hierarchy. It is a deterministic governance model to attempt to offer liberation from the eternal and attriting burden of personal agency.
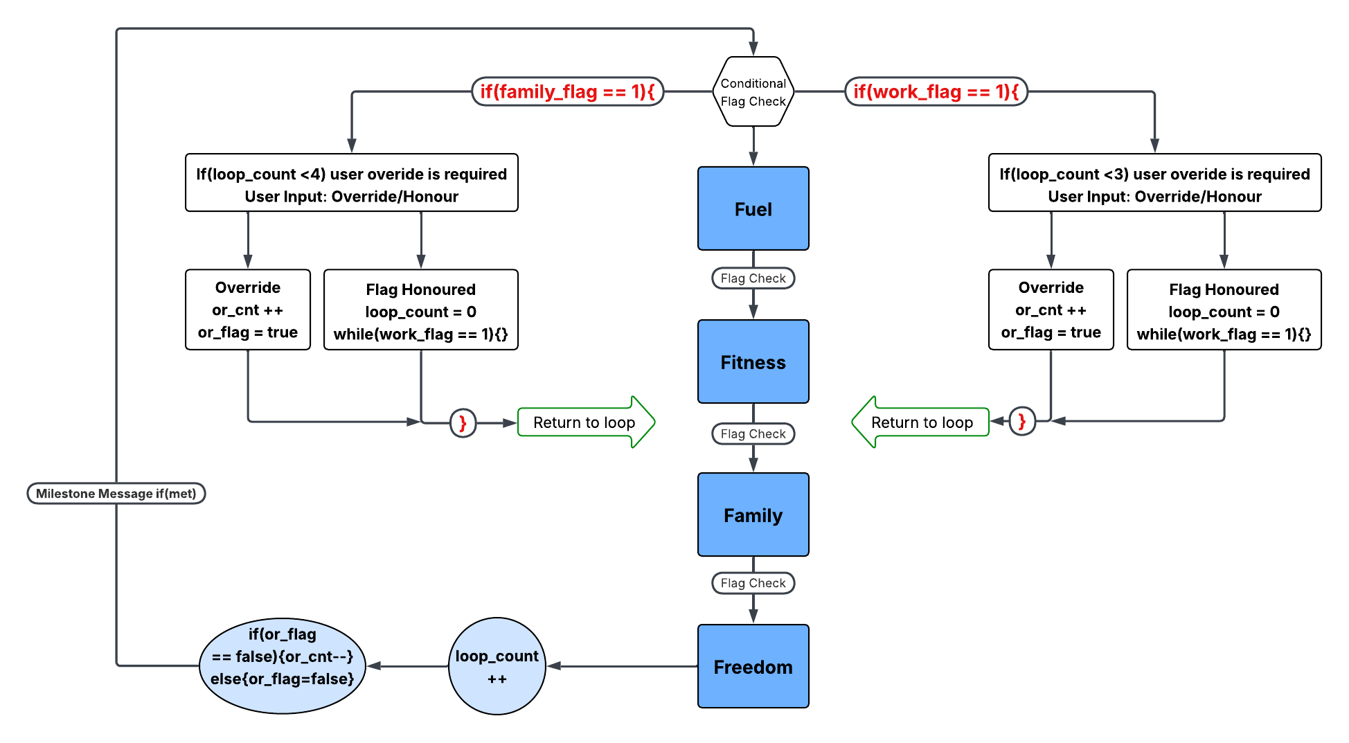
The system is built around four core domains in priority order:
- Fuel → nutrition, recovery, energy management
- Fitness → physical capability, training, resilience
- Family → relationships, responsibility, presence
- Freedom → autonomy, choice, long-term positioning
Fuel and Fitness are given day-to-day priority because they directly impact our capacity to deliver for our ultimate priorities, Family & Freedom. They can so easily be cast aside for Family and Freedom’s sake with well-meaning and virtuous intent, but doing so has cumulative, highly detrimental and snowballing chain effects. They are the means to the desired end state.
“Discipline equals Freedom” — Jocko Willink
“The chains of habit are too light to be felt until they are too heavy to be broken” — Samuel Johnson
Technical Approach
Why Code?

This project is expressed in code as a nod to neurodivergents, those who think in systems & syntax, to those who need to dissect and recompile in their own way before deploying. It’s somewhat tongue in cheek whilst, comically, actually providing a precise, unambiguous way to express day-to-day decision logic.
The implementation is written in C++ as a conceptual executable that could serve as an engine for game theory simulation in future iterations.
The Four F’s & Override Logic

While ops_normal == 1, the system evaluates each domain in priority order. However, two conditional flags provide override authority taking conditional precedence over all domains
- Family Flag - Interrupts the normal priority order to address immediate family-related demands.
- Work Flag - Interrupts the normal priority order to address immediate work-related demands.
Simulation Mechanics
The executable presents the user with each step and prompts for input:
| Input | Action |
|---|---|
n |
Next step (proceed to next domain) |
w |
Toggle work_flag interrupt |
f |
Toggle family_flag interrupt |
q |
Quit |
When a flag interrupt is active and conditions require override:
| Input | Action |
|---|---|
o |
Override and move to next step |
c |
Continue and tend to flag until it clears |
Override Consequences
The system tracks override counts for both work and family flags:
- Each override increments the respective counter
- Override counts decay by 1 after each complete pass (if no new override occurred in current pass)
- Critical: Choosing to continue (
c) allow flag servicing but resets the entire loop count to zero
Loop count milestones trigger feedback:
- 7 days → “Good stuff”
- 30 days → “Outstanding”
Execution
Core Philosophy
FX4 exists because humans are inconsistent under:
- Fatigue
- Stress
- Competing obligations
It externalises decision logic, reduces cognitive load, and reinforces consistent alignment with defined values. Feelings are treated as low-trust signals unless explicitly defined as conditions.
What It’s Not
- Not a rigid schedule
- Not “balance”
- Not motivation-dependent
- Not emotional
What It Is
- A personal governance architecture acting as a North Star
- A deterministic decision model
- A way to make choices predictable, defensible, and aligned
Specifications
| Parameter | Value |
|---|---|
| Language | C++ |
| Type | Conceptual decision architecture / Simulation engine |
| Execution | Interactive command-line loop |
| License | MIT |
| Repository | github.com/mgreenhough/FX4-Personal-Governance-Architecture |